OA登录
老人专区
标签库
运行情况
本站搜
一网搜
智能问答
导航
首页
首页
政务资讯
信息公开
办事服务
互动交流
首页
>
政务公开
> 市科技局
>
政策解读咨询
>
政策解读
索
引
号:
NA00501330220201911007
组配分类:
政策解读
发布机构:
市科技局
主题分类:
科技、教育
成文日期:
暂无
发文日期:
2014-09-04 10:50
文 号:
关
键
词:
政策解读
名 称:
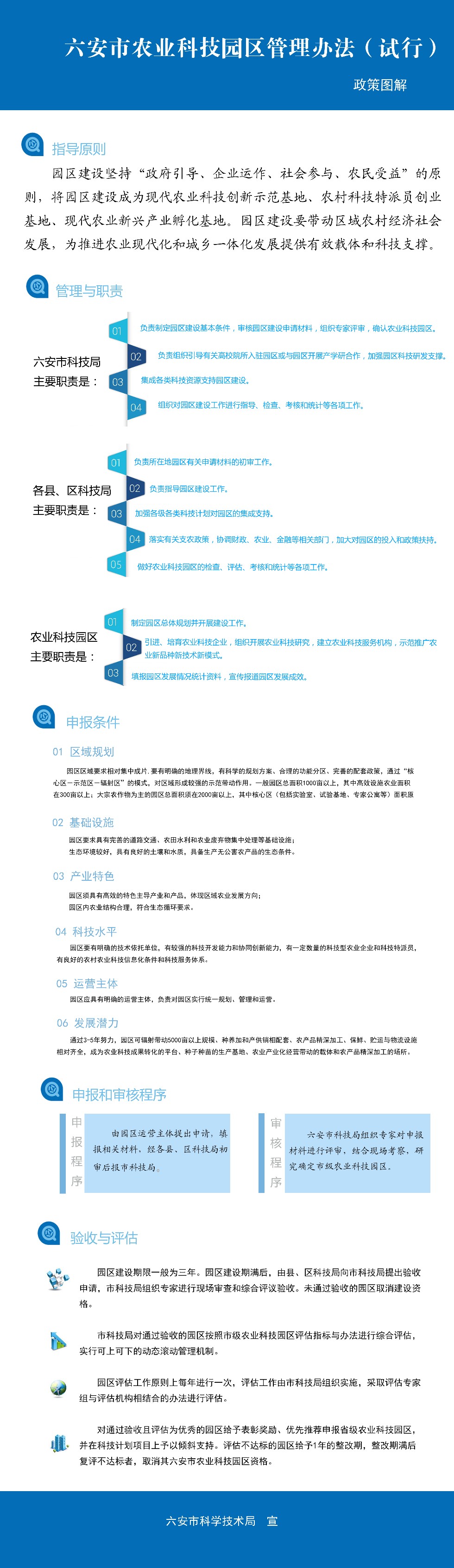
【图片解读】六安市农业科技园区管理办法(试行)政策解读
索
引
号:
NA00501330220201911007
组配分类:
政策解读
发布机构:
市科技局
主题分类:
科技、教育
成文日期:
暂无
发文日期:
2014-09-04 10:50
文 号:
关
键
词:
政策解读
名 称:
【图片解读】六安市农业科技园区管理办法(试行)政策解读
【图片解读】六安市农业科技园区管理办法(试行)政策解读
浏览次数:
信息来源:科技局
发布时间:2014-09-04 10:50
字号:
大
中
小
下载
我要纠错
打印
收藏
文件下载
政策咨询
如果您对该政策文件有疑问,可以点击“
我要问
”在线咨询,也可以拨打上方的电话咨询相关部门,或者拨打市长热线:0564-12345。
打印
站点地图
政务资讯
信息公开
办事服务
互动交流
网站导航
市直各部门网站