OA登录
老人专区
标签库
运行情况
本站搜
一网搜
智能问答
导航
首页
首页
政务资讯
信息公开
办事服务
互动交流
首页
>
政务资讯
>
专题专栏
>
预算决算公开
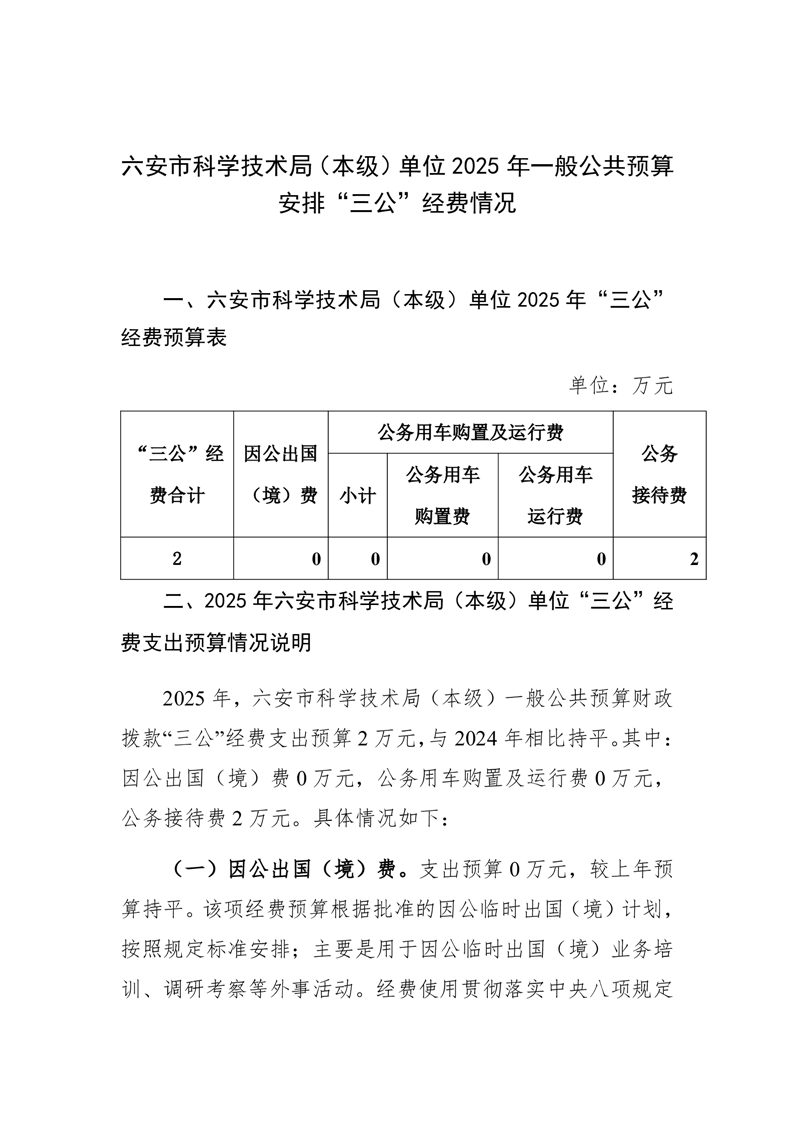
六安市科学技术局 (本级)2025年度一般公共预算财政拨款“三公”经费支出预算情况
浏览次数:
信息来源:市科技局
发布时间:2025-01-26 08:57
字号:
大
中
小
下载
我要纠错
打印
收藏
标签:
扫一扫在手机打开当前页
打印
关联信息
站点地图
政务资讯
信息公开
办事服务
互动交流
网站导航
市直各部门网站