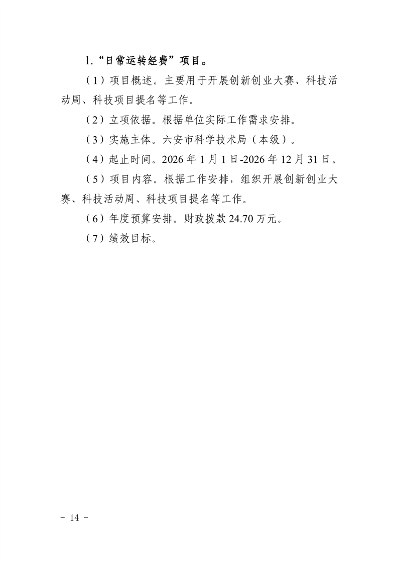
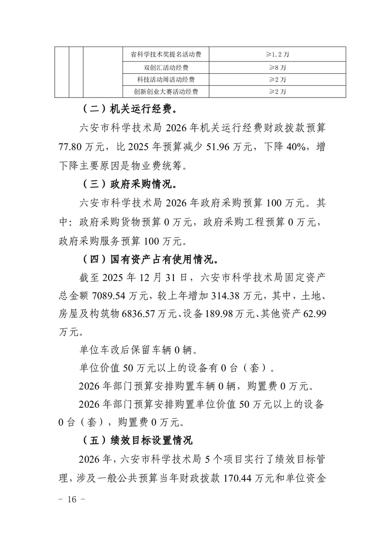
六安市科学技术局2026年部门预算公开

















表一、2026年收支总表.pdf
表二、2026年收入总表.pdf
表三、2026年支出总表.pdf
表四、2026年财政拨款收支总表.pdf
表五、2026年一般公共预算支出表.pdf
表六、2026年一般公共预算基本支出表.pdf
表七、2026年政府性基金预算支出表.pdf
表八、2026年政府性基金预算支出表.pdf
表九、2026年项目支出表.pdf
表十、2026年政府采购支出表.pdf
表十一、2026年政府购买服务支出表.pdf
表十二、2026年通用资产配置支出表.pdf
表十三、2026年一般公共预算“三公”经费支出预算表.pdf
表十四、部门整体支出绩效目标表.pdf标签:
关联信息
智能问答
皖公网安备 34150102000144号